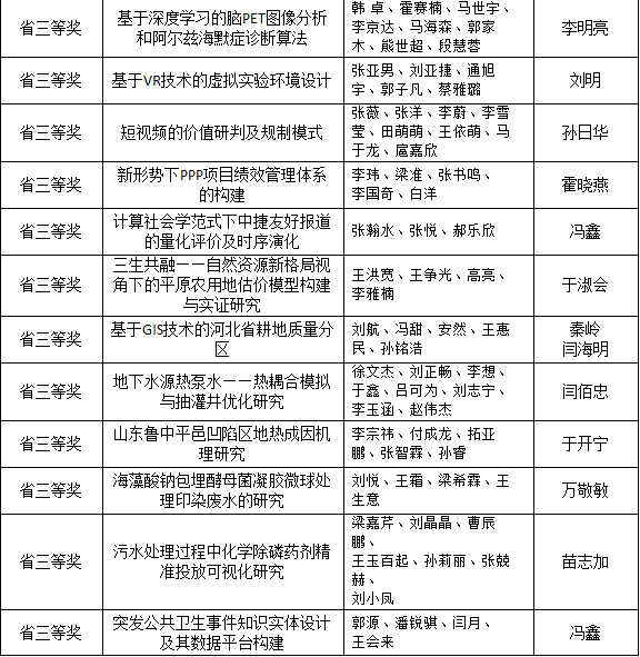
5月25日—26日,2021年“挑战杯”河北省大学生课外学术科技作品竞赛终审决赛在燕山大学举办。本届“挑战杯”竞赛共有来自全省81所高校的1642件作品进入省赛环节,其中共计339件作品进入终审决赛。经过激烈角逐,BB贝博共有23项作品获奖,其中省特等奖2项,省一、二、三等奖21项。同时,特等奖作品《长城国家文化公园法制保障机制研究》入围 “挑战杯”全国大学生课外学术科技作品竞赛。
“挑战杯”系列竞赛被誉为中国大学生科技创新创业的“奥林匹克”盛会,是目前国内大学生最关注最热门的全国性竞赛,也是全国最具代表性、权威性、示范性、导向性的大学生竞赛。BB贝博领导对此高度重视,给予了全方位的支持和保障。自去年5月份校团委就提前筹划、广泛宣传,各学院学生参报“挑战杯”竞赛的积极性高涨,共收到来自各学院申报的作品105件。经过培训指导、文本初评、复评等环节后,学校最终遴选出了25件优秀作品参报省赛。各参赛团队也不负众望,在省赛中取得了优异的成绩,在全省高校中彰显了BB贝博学生良好的科技创新能力和科研素养。
本次竞赛增强了BB贝博学生科技创新的意识,培养了学生科研创新能力,促进了学生专业知识与实践的结合,进一步推进了BB贝博科研创新事业的发展。目前,校团委正在组织获奖项目申报全国“挑战杯”大学生课外学术科技作品竞赛,力争在国赛中取得优异的成绩。旨在以科技竞赛为依托,引导和动员更多的学生参与到创新创业实践活动,营造崇尚科学、追求真知的校园文化氛围。

